欢迎访问威廉williamhill!
  1. ENGLISH
  2. 中文

如果您对本中心的研究感兴趣,想感受一下课题组的研究氛围,欢迎申请加入或建立合作!

电话:0716-8060597

邮箱:xufeng@yangtzeu.edu.cn

地址:湖北省荆州市荆秘路88号william威廉中文西校区威廉williamhill农科大楼5006

邮编:434025

 

我中心博士研究生周仙在国际重要期刊上发表研究论文

作者:    发布:2020-10-05 10:10    点击量:


(通讯员 刘晓梦 何筱)202010月,我中心2020级博士研究生周仙以第一作者身份在Nature旗下期刊Scientific Reports发表题为《Genome-wide identification and characterization of bHLH family genes from Ginkgo biloba(https://doi.org/10.1038/s41598-020-69305-3)的论文(图1),通讯作者为许锋教授,威廉williamhill为第一署名单位。

1 论文首页

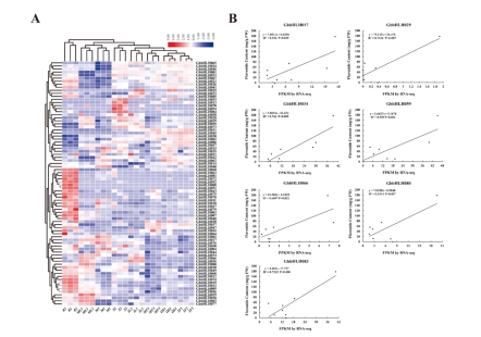
Basic helix-loop-helix(bHLH)蛋白是植物中最重要、最大的转录因子家族之一,在调节植物生长发育、逆境响应等方面发挥着重要作用。近年来,在木本植物中发现了许多bHLH家族基因。本研究从银杏基因组和转录数据库中共鉴定出85GbbHLH基因,通过系统发育分析将其划分为17个亚家族。基因结构分析表明,GbbHLHs的外显子-内含子数目在0-12个之间。MEME分析表明,大多数GbbHLH蛋白中存在两个保守的基序,即Motif 1Motif 2。亚细胞定位分析表明,GbbHLH主要分布在细胞核内,少数分布于叶绿体、质膜和过氧化物酶体中。启动子顺式元件分析表明,大多数GbbHLH基因都含有丰富的顺式元件,参与植物的生长发育、次生代谢产物合成和非生物胁迫响应。此外,基因表达与黄酮含量的相关性分析筛选出7个参与黄酮生物合成的GbbHLH候选基因(图 2),为通过基因工程提高银杏黄酮产量提供了编码转录因子的靶基因。

2银杏不同器官中GbbHLH基因的表达及其与黄酮含量的相关性分析